nav

2019年4月自考建筑施工(二)真题(02655)

编辑:广东自考网 日期:2019-11-29 热度:
立即购买

《自考视频课程》名师讲解,轻松易懂,助您轻松上岸!低至399元/科!

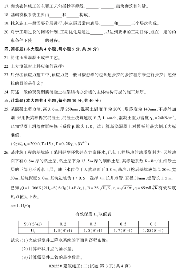
2019年4月自考建筑施工(二)真题(02655)(图1)
2019年4月自考建筑施工(二)真题(02655)(图2)
2019年4月自考建筑施工(二)真题(02655)(图3)
2019年4月自考建筑施工(二)真题(02655)(图4)

上一篇:没有了

下一篇:没有了

【广东自考网声明】:

1、由于各方面情况的调整与变化,本网提供的考试信息仅供参考,考试信息以省考试院及院校官方发布的信息为准。

2、本网信息来源为其他媒体的稿件转载,免费转载出于非商业性学习目的,版权归原作者所有,如有内容与版权问题等请与本站联系。联系邮箱:812379481@qq.com。

热门推荐:
猜您喜欢: